Process Flows
Purchase Order Flow
- Purchase Order
- Receive Stock
- Delivery Note
- Supplier Invoice GRV
PDF Document - HSOF Purchase Process.pdf
Original Content - Click Here
Sales Order Flow
Sales flow with
- Quote
- Sales Order
- Invoice
- Dispatch stock
PDF Document - HSOF Sales Process.pdf
Original Content - Click Here
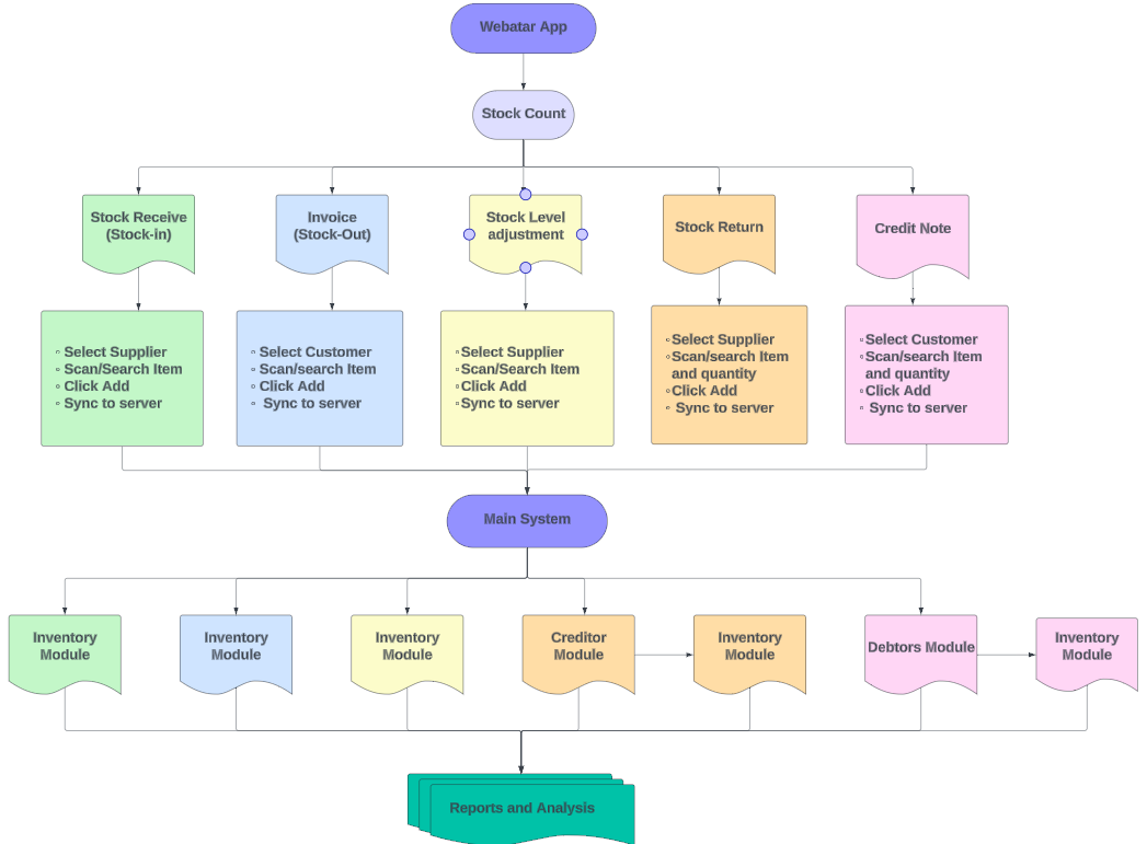
Stock Count Flow
Stock Count flow chart
- Stock Received (Stock in, Supplier Invoice - GRV)
- Invoice (Stock out)
- Stock Level Adjustment
- Stock Return (Stock Out)
- Credit Note (Stock In)
Stock Take Flow




No Comments