Process Flows
Purchase Order Flow
- Purchase Order
- Receive Stock
- Delivery Note
- Supplier Invoice GRV
PDF Document - HSOF Purchase Process.pdf
Original Content - Click Here
Sales Order Flow
Sales flow with
- Quote
- Sales Order
- Invoice
- Dispatch stock
PDF Document - HSOF Sales Process.pdf
Original Content - Click Here
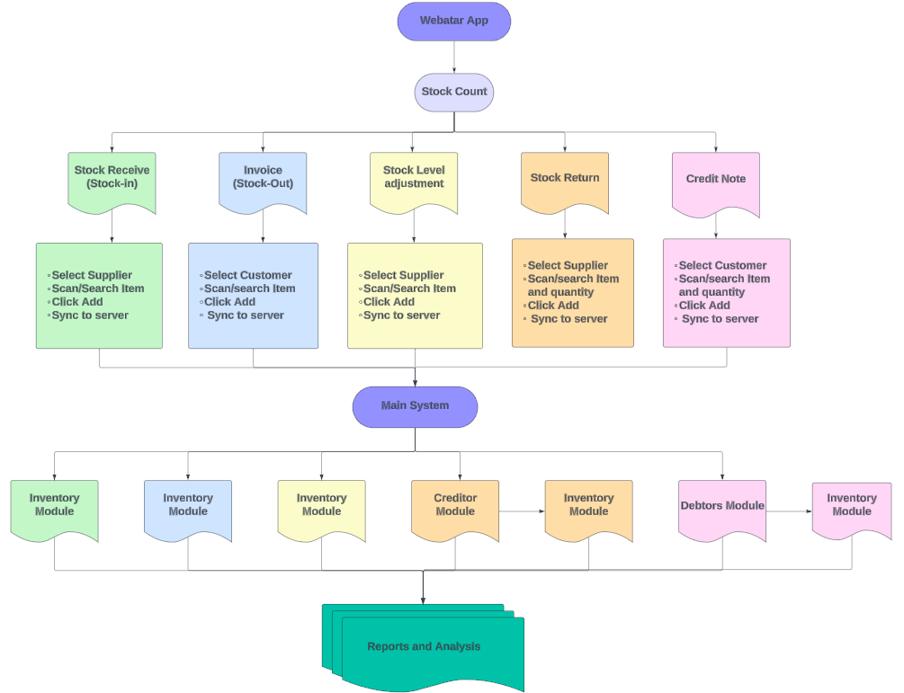
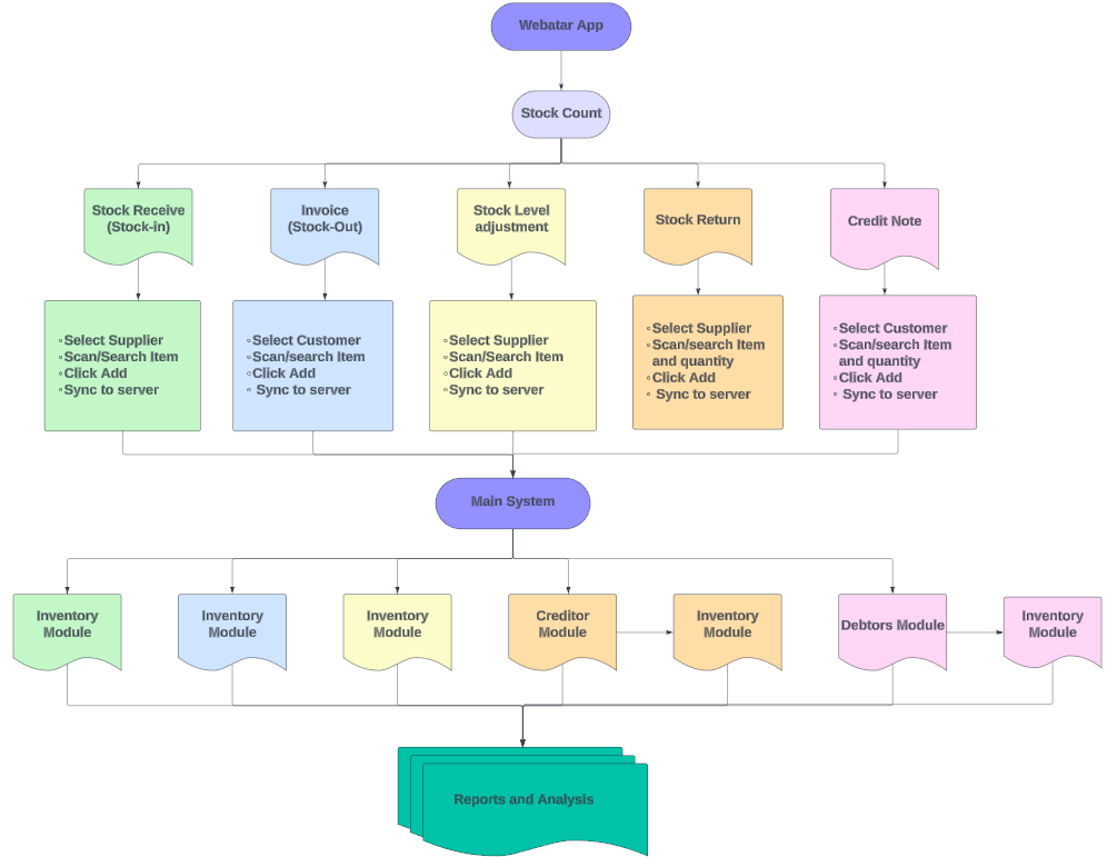
Stock Count to Stock Take


