Skip to main content
Huge ERP Manual
View All
Search
Shelves
Books
Log in
Info
Content
Books
Process Flows
Flows
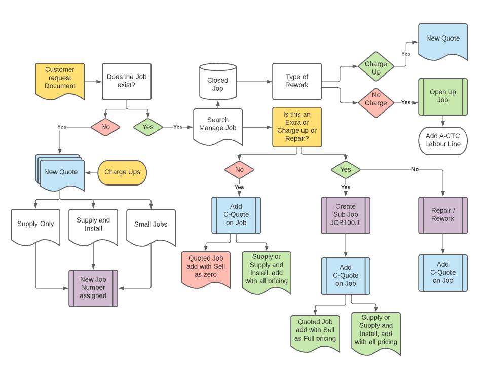
Quote to Job Flow Detail
Quote to Job Flow Detail
Enter section select mode
Previous
Quote to Job Flow
Next
Stock Count to Stock Take
No Comments
Back to top
No Comments