Skip to main content
Huge ERP Manual
View All
Search
Shelves
Books
Log in
Info
Content
Books
Process Flows
Flows
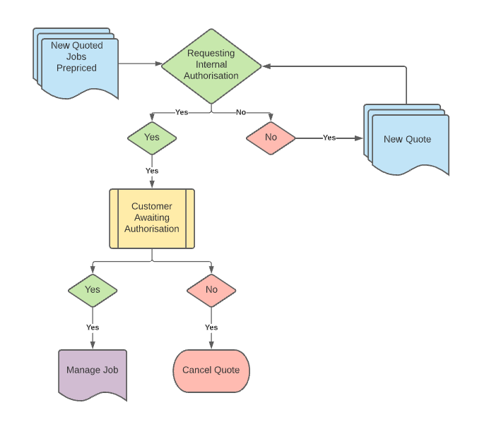
Quote to Job Flow
Quote to Job Flow
Enter section select mode
Previous
Job Costing Flow
Next
Quote to Job Flow Detail
No Comments
Back to top
No Comments